单片机控制步进电机PMW的驱动与放大
单片机实现的步进电机控制系统具有成本低、使用灵活的特点,广泛应用于数控机床、机器人,定量进给、工业自动控制以及各种可控的有定位要求的机械工具等应用领域。步进电机是数字控制电机,将脉冲信号转换成角位移,电机的转速、停止的位置取决于脉冲信号的频率和脉冲数,而不受负载变化的影响,非超载状态下,根据上述线性关系,再加上步进电机只有周期性误差而无累积误差,因此步进电机适用于单片机控制。步进电机通过输入脉冲信号进行控制,即电机的总转动角度由输入脉冲总数决定,而电机的转速由脉冲信号频率决定。步进电机的驱动电路是根据单片机产生的控制信号进行工作。因此,单片机通过向步进电机驱动电路发送控制信号就能实现对步进电机的控制。
1 系统设计原理
步进电机控制系统主要由单片机、键盘LED、驱动/放大和PC上位机等4个模块组成,其中PC机模块是软件控制部分,该控制系统可实现的功能:
1)通过键盘启动/暂停步进电机、设置步进电机的转速和改变步进电机的转向;
2)通过LED管显示步进的转速和转向等工作状态;
3)实现三相或四相步进电机的控制;
4)通过PC上位机实现对步进电机的控制(启停、转速和转向等)。为保护单片机控制系统硬件电路,在单片机和步进电机之间增加过流保护电路。图l为步进电机控制系统框图。
2 系统硬件电路设计
2.1 单片机模块
单片机模块主要由MSP430FG4618单片机及外围滤波、电源管理和晶振等电路组成。MSP430FG4618单片机内部的8 KB RAM和116 KB Flash满足控制系统的存储要求,P1和P2端口在步进电机工作过程中根据按键状态判断是否跳入中断服务程序来改变步进电机的工作状态,USART模块实现单片机和PC上位机之间的通信,实现PC机对步进电机控制。电源管理电路提供稳定的3.3 V和5 V电压,分别给单片机、晶振电路和驱动和功率放大电路供电。32 kHz晶振给单片机、键盘/显示接口器件8279和脉冲分配器PMM8713提供时钟;当采用USART模块时需开启8MHz晶振设置通信模块。图2为单片机模块结构框图。
2.2 键盘/LED模块
为实现人机对话,该系统设计扩展了3x4按钮矩阵键盘和4片8段LED数码管,可手动直接操作该控制系统。系统上电后,通过键盘输入步进电机的启停、步数转速和转向等,由LED管动态显示步进电机的转速和转向。键盘的输入和LED管的输出由8279进行控制,减少单片机工作负担。8279编程工作在键盘扫描输入方式,读入键盘时具有去抖动功能,避免误触发。图3为键盘LED模块设计结构框图。
2.3 驱动/放大模块
控制系统采用步进电机控制用的脉冲分配器(又称逻辑转换器)PMM8713,该器件是CMOS集成电路,相输出驱动能力(源电流或吸入电源)为20 mA,适用于控制三相或四相步进电机,可选择下列6种激励方式:三相步进电进:1相,2相,1-2相;四相步进电进:1相,2相,1-2相。输入方式可选择单时钟(加方向信号)和双时钟(正转或反转时钟)两种方式,具有正反转控制、初始化复位、原点监视、激励方式监视和输入脉冲监视等功能。器件PMM8713由时钟选通、激励方式控制、激励方式判断和可逆环形计数器等部分构成,所有输入端内都设有施密特电路,可提高抗干扰能力。PMM8713输出需接功率驱动电路,选用功率驱动器PMM2101,最大输出电流为1.4 A,满足驱动步进电机的要求。驱动/放大电路如图4所示。MSP430单片机通过调节PMM8713的端口1~4输入脉冲信号控制步进电机的启停、速度和转向等。
3 系统软件设计
3.1 单片机程序
利用单片机的定时器TIMER_A(TA)中断产生脉冲信号,通过在响应的中断程序中实现步进电机步数和圈数的准确计数,通过PWM实现转速控制;利用P1.0端口的中断关闭TA中断程序,并推入堆栈,停止电机;P1.1中断则开启TA中断,堆栈推入程序计数器(PC),开启电机;P3.1端口输出高电平由PMM8713的U/D端口控制电机的转向;P3.0~P3.7端口接8279的8个数据接口,当单片机扫描到矩阵键盘有键按下时,利用P2端口的中断设置TA,控制启停、调速和转向等,同时单片机反馈给8279控制LED管显示转速和转向。其程序流程如图5所示。
3.2 PC上位机模块
PC上位机模块实现PC机对步进电机的控制。利用MSP430单片机的USART模块实现与PC上位机的通信,PC机通过串口向单片机发送控制命令,实现电机控制。单片机所接收到控制命令暂存在RXBUFFER中,然后与存储在片内Flash的中断程序的入口地址相比较,相同就进入中断,实现步进电机的控制。操作该模块时需要开启8 MHz晶振为USART模块设置波特率(设置波特率为9 600)。控制软件由VB6.0编写,利用MSComm控件实现串行通讯功能。其控制软件界面如图6所示。
4 系统检测
为检验该控制系统的实际工作情况,在给定PMM2101输出工作电流的状态下采用能量转化法测得步进电机输出的最大静转矩。选取输出电流间隔0.2 A,测到步进电机最大静转矩与电流之间关系的静特性曲线,如图7所示,说明该控制系统设计较合理。
5 结论
该系统通过MSP430单片机控制步进电机运转情况,可靠性高,在电机运行时能够方便设定步进电机的启/停、转速和方向,提高步进电机的步进精度;能够控制三相或四相步进电机;由PC上位机完全控制步进电机的各种运行方式,使系统能够应用于恶劣环境中,保证人员安全,适用范围较广,且电路简单,成本较低,控制方便,移植性强,实用价值高。
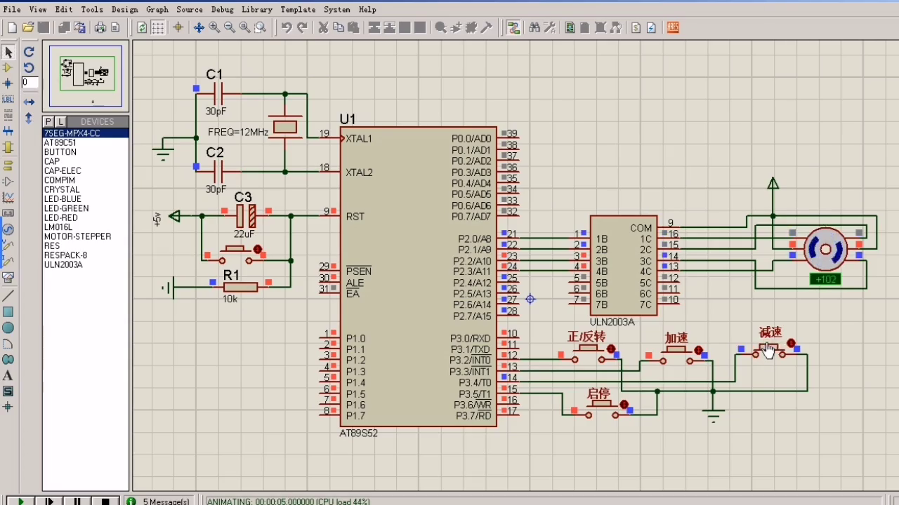
单片机应用分享步进电机调速 #编程
步进电机调速
每天分享一个单边机用。大家好,今天给大家分享固定电机的调速控制。这个固定电机用 2003 来驱动,有四个按键,分别控制启停、正反转、加速和减速。
· 按减速键,速度降低。
· 按正反转键,改变方向。
· 按启停键,停止,启动。
这个是用步进电机来实现。
相关问答
步进电机 怎么调 转速 快慢 单片机 ?关于这个问题,步进电机的转速可以通过改变脉冲频率来控制。单片机可以通过改变输出脉冲的频率来控制步进电机的转速。具体步骤如下:1.选择合适的定时器和计...
步进电机 怎样用51 单片机 调速(pwm方法)?如果你用的是步进电机驱动器驱动步进电机,每来一个驱动脉冲,步进电机就走一步,所以改变驱动脉冲的频率即方波的频率就可以调速。如果你用的是步进电机驱动器...
谁有基于51 单片机 的 步进电机 C程序,可实现启动,停止,加减速,并显示等,找了半天没找到?#includeunsignedcharcodeF_Rotation[4]={0x08,0x10,0x20,0x40};//正转表格unsignedcharcodeB_Rotation...
单片机 控制两个 步进电机 ,控制传动系统实现X?可以根据输入步进电机的方波频率调速,算下转动的角度和圈数再乘以轮子的周长,就知道前进了多少距离。每个方向都知道走了多少距离就可以知道X、Y地址了。编程...
89C51 单片机 与 步进电机 驱动器如何连接?89C51单片机与步进电机连接需要一个ULN2003;89c51输出电流不足与驱动步进电机,uln2003有电流放大和隔离作用;ULN2003的每一对达林顿都串联一个2.7K的基...
步进电机 ; 单片机 ;驱动;控制的英语单词是什么啊?Step-by-stepselectricalmachinery;步进电机Monolithicintegratedcircuit;单片机Actuation;drive驱动Control控制Step-...
51 单片机步进电机 振动怎么解决?一般造成步进电机抖动是因为步进电机在低速运转的情况,通常这种情况的解决方法如下:如果步进电机正好工作在共振区,可通过改变减速比等机械传动避开共振区;采...
单片机 什么叫 步进 ?步进(Stepping)是CPU的一个重要参数,也叫分级鉴别产品数据转换规范,“步进”编号用来标识一系列CPU的设计或生产制造版本数据,步进的版本会随着这一系列CPU...
单片机 控制 步进电机 制动?从底层技术上来说,很简单,就是将下一相的通电时间和断电时间,均比前一相延后一点,每次一点,这样就制动了.步进电机在高速运行的时候也会受惯性的影响的,如果...
单片机 输出3.3V电压,如何驱动5V才能运行的 步进电机 ?TB6560是一种很好用的驱动IC,对它的驱动要用TTL电平。STM32的工作电压是3.3V,直接驱动肯定不行,提议在TB6560的3个驱动信号中用74LS14过渡,74LS14用5V供电,...
