单片机的十大外围电路分析
一、单片机上拉电阻的选择
单片机的十大外围电路分析
大家可以看到复位电路中电阻R1=10k时RST是高电平 ,而当R1=50时RST为低电平,很明显R1=10k时是错误的,单片机一直处在复位状态时根本无法工作。出现这样的原因是由于RST引脚内含三极管,即便在截止状态时也会有少量截止电流,当R取的非常大时,微弱的截止电流通过就产生了高电平。
二、LED串联电阻的计算问题
通常红色贴片LED:电压1.6V-2.4V,电流2-20mA,在2-5mA亮度有所变化,5mA以上亮度基本无变化。
单片机的十大外围电路分析
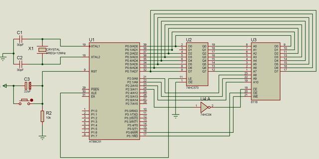
三、端口出现不够用的情况
这时可以借助扩展芯片来实现,比如三八译码器74HC138来拓展
单片机的十大外围电路分析
单片机的十大外围电路分析
四、滤波电容
滤波电容分为高频滤波电容和低频滤波电容。
1、高频滤波电容一般用104容(0.1uF),目的是短路高频分量,保护器件免受高频干扰。普通的IC(集成)器件的电源与地之间都要加,去除高频干扰(空气静电)。
2、低频滤波电容一般用电解电容(100uF),目的是去除低频纹波,存储一部分能量,稳定电源。大多接在电源接口处,大功率元器件旁边,如:USB借口,步进电机、1602背光显示。耐压值至少高于系统最高电压的2倍。
五、三极管的作用
1、开关作用:
单片机的十大外围电路分析
LEDS6为高电平时截止,为低电平时导通。
限流电阻的计算:集电极电流为I,则基极电流为I/100(这里涉及到放大作用,集电极电流是基极的100倍),PN结电压0.7V,R=(5-0.7)/(I/100)
2、放大作用:
集电极电流是基极电流的100倍
3、电平转换:
单片机的十大外围电路分析
当基极为高电平时,三极管导通,右侧的导线接地为低电平,当基极为低电平时,三极管截止,输出高电平。
六、数码管的相关问题
单片机的十大外围电路分析
数码管点亮形成的数字由a,b,c,d,e,f,e,dp(小数点)构成,字模及真值表如上图。
七、电流电压驱动问题
由于单片机输出有限,当负载很多的时候需要另外加驱动芯片 ,比如74HC245
八、上拉电阻
上拉电阻选取原则
1、从节约功耗及芯片灌电流能力考虑应当足够大;电阻大,电流小。
2、从确保足够的驱动电流考虑应当足够小;电阻小,电流大。
3、对于高速电路,过大的上拉电阻可能会导致边沿变平缓。
综合考虑:上拉电阻常用值在1K到10K之间选取,下拉同理。
上下拉电阻
上拉就是将不确定的信号通过一个电阻嵌位在高电平,下拉同理。
1、电平转换,提高输出电平参数值。
2、OC门必须加上拉电阻才能使用。
3、加大普通IO引脚驱动能力。
4、悬空引脚上下拉抗干扰。
九、晶振和复位电路
晶振电路
1、晶振选择:
根据实际系统需求选择,6M,12M,11.0592M,20M等待
2、负载电容:
对地接2个10到30pF的电容即可,常用20pF。
3、万用表测晶振:
直接用红表笔对晶振引脚,黑表笔接GND,测量电压即可。
复位电路
复位
把单片机内部电路设置成为一个确定的状态,所有的寄存器初始化。
51单片机的复位时间大约在2个机械周期左右,具体需要看芯片数据手册。
一般通过复位芯片或者复位电路,具体的阻容参数的计算,通过google查找。
十、按键抖动及消除
按键也是机械装置,在按下或放开的一瞬间会产生抖动,如下图:
单片机的十大外围电路分析
单片机的十大外围电路分析
消除方法有两种:软件除抖和硬件除抖,其中硬件除抖是应用了电容对高频信号短路的原理。
软件除抖是检测出键闭合后执行一个延时程序,产生5ms~10ms的延时,让前沿抖动消失后再一次检测键的状态,如果仍保持闭合状态电平,则确认为真正有键按下。
单片机的十大外围电路分析
一、单片机上拉电阻的选择
单片机的十大外围电路分析
大家可以看到复位电路中电阻R1=10k时RST是高电平 ,而当R1=50时RST为低电平,很明显R1=10k时是错误的,单片机一直处在复位状态时根本无法工作。出现这样的原因是由于RST引脚内含三极管,即便在截止状态时也会有少量截止电流,当R取的非常大时,微弱的截止电流通过就产生了高电平。
二、LED串联电阻的计算问题
通常红色贴片LED:电压1.6V-2.4V,电流2-20mA,在2-5mA亮度有所变化,5mA以上亮度基本无变化。
三、端口出现不够用的情况
这时可以借助扩展芯片来实现,比如三八译码器74HC138来拓展
单片机的十大外围电路分析
四、滤波电容
滤波电容分为高频滤波电容和低频滤波电容。
1、高频滤波电容一般用104容(0.1uF),目的是短路高频分量,保护器件免受高频干扰。普通的IC(集成)器件的电源与地之间都要加,去除高频干扰(空气静电)。
2、低频滤波电容一般用电解电容(100uF),目的是去除低频纹波,存储一部分能量,稳定电源。大多接在电源接口处,大功率元器件旁边,如:USB借口,步进电机、1602背光显示。耐压值至少高于系统最高电压的2倍。
五、三极管的作用
1、开关作用:
单片机的十大外围电路分析
LEDS6为高电平时截止,为低电平时导通。
限流电阻的计算:集电极电流为I,则基极电流为I/100(这里涉及到放大作用,集电极电流是基极的100倍),PN结电压0.7V,R=(5-0.7)/(I/100)
2、放大作用:
集电极电流是基极电流的100倍
3、电平转换:
当基极为高电平时,三极管导通,右侧的导线接地为低电平,当基极为低电平时,三极管截止,输出高电平。
六、数码管的相关问题
单片机的十大外围电路分析
数码管点亮形成的数字由a,b,c,d,e,f,e,dp(小数点)构成,字模及真值表如上图。
七、电流电压驱动问题
由于单片机输出有限,当负载很多的时候需要另外加驱动芯片 ,比如74HC245
八、上拉电阻
上拉电阻选取原则
1、从节约功耗及芯片灌电流能力考虑应当足够大;电阻大,电流小。
2、从确保足够的驱动电流考虑应当足够小;电阻小,电流大。
3、对于高速电路,过大的上拉电阻可能会导致边沿变平缓。
综合考虑:上拉电阻常用值在1K到10K之间选取,下拉同理。
上下拉电阻
上拉就是将不确定的信号通过一个电阻嵌位在高电平,下拉同理。
1、电平转换,提高输出电平参数值。
2、OC门必须加上拉电阻才能使用。
3、加大普通IO引脚驱动能力。
4、悬空引脚上下拉抗干扰。
九、晶振和复位电路
晶振电路
1、晶振选择:
根据实际系统需求选择,6M,12M,11.0592M,20M等待
2、负载电容:
对地接2个10到30pF的电容即可,常用20pF。
3、万用表测晶振:
直接用红表笔对晶振引脚,黑表笔接GND,测量电压即可。
复位电路
复位
把单片机内部电路设置成为一个确定的状态,所有的寄存器初始化。
51单片机的复位时间大约在2个机械周期左右,具体需要看芯片数据手册。
一般通过复位芯片或者复位电路,具体的阻容参数的计算,通过google查找。
十、按键抖动及消除
按键也是机械装置,在按下或放开的一瞬间会产生抖动,如下图:
单片机的十大外围电路分析
单片机的十大外围电路分析
消除方法有两种:软件除抖和硬件除抖,其中硬件除抖是应用了电容对高频信号短路的原理。
相关问答
AT89S 51单片机 内部集成哪些 外围 功能部件?程定时...3、32个外部双向输入/输出(I/O)口;4、2个中断优先级、2层中断嵌套中断;5、5个中断源;6、2个16位可编程定时器/计数器;7、2个全双工串行通信口;...
【实现计算两点间的距离最好是论文.用 51单片机 和其他一些外...[最佳回答]建议用51单片机做一个超声波测距系统!原先做过,就是不知道你的“两点间距离的大小有多大了”
51单片机 接地端引脚的名称是?51单片机接地引脚的名称是GND,对于一些有模数转换功能的单片机来说,宅的接地引脚会分为DGND和AGND,前者是数字部分的接地端,后者是模拟部分的接地端。在物理...
如何用 51单片机 驱动2相4线步进电机?两个。需要同时控制。用两个全局变量控制正反转,两个定时器中断分别控制两个电机,或用一个定时器产生一个时间单位,用两个变量计数分别控制两个电机转速。...
如何设计一个以 单片机 为核心的继电器控制 电路 ?根据提问者的意思以单片机为核心控制继电器,不知提问者提出这个问题的真正目的是什么,若只是为了想要一块继电器板实现相应的功能,可以直接购买一块单片机继电...
51 核 单片机 的共同特点?8051的可存储空间在一些程序较复杂的单片机中已经不能满足使用了且对应的外围电路较复杂.而89C51的性能及扩展性都是有口皆碑的目前应用也最为广泛.89C52写入...
如何更改Proteus原理图中网格显示?3.可以看到工作区域网格已去除。扩展资料:Proteus是英国著名的EDA工具(仿真软件),从原理图布图、代码调试到单片机与外围电路协同仿真,一键切换到PCB设计,...
51单片机 最小系统能做什么项目?51单片机最小系统是一种基于8051系列单片机的最简单的硬件系统,包括单片机、晶振、电源和最基本的外围电路。它可以用于各种小型项目,如温度测量、光照控制、...
怎么用 单片机 输出0-5V电压?希望描述的清楚一点。用PWM的话 外围电路 应该怎么搭?你的意思是连续的0—5V的电压是吧?就像你说的,用PWM方式输出,电路图下面有,用定时器做PWM的定时输出吧,希望对你有所启发。实在不行,我再帮你写程序吧~你的...
