51单片机常见的硬件电路
要想自己做板,没有硬件电路知识储备是非常困难的,下面我们来说下51单片机中常见的几种电路,大家也可以通过看电路然后来评估一下自己有没有做硬件工程师的潜质。在51单片机中我们常见的电路有晶振电路、复位电路、电源电路、存储电路等。
晶振电路:晶振常用到的有两种。一种是12Mhz的;另一种是11.0592Mhz的。两种晶振的用途是不一样的,12Mhz的比较适合计算延时时间,而另一个晶振比较适合串口通信。
复位电路:51单片机是高电平复位的,想复位是给对应的引脚一个高电平信号就可以实现。
电源电路:常用的5V稳压电路,使用的是LM7805芯片
3.3V稳压电路:我们通过输入5V电压到1117,通过1117转化成3.3V电压输出。
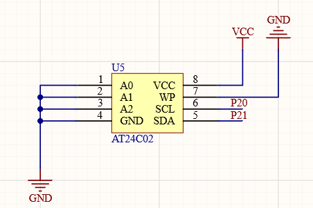
存储电路:存储电路采用的是AT24C02-2K Bit的串行EEPROM存储器,它具备掉电不丢失的功能,它的内部包括一个256字节在AT24C02里面有一个8字节的页写缓冲器。A0\A1\A2作为硬件地址引脚;WP是写保护引脚,接入高电平时它是只读状态,接地时就可以读和写;SCL和SDA是IIC总线。
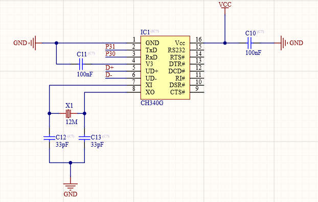
下载电路:CH340是一个USB总线的转接芯片,实现USB转串口、USB转IrDA红外或者USB转打印口。
大家通过学习这些电路有没有找到硬件工程师的入门方法,硬件工程师通常是把各个模块所需要用到的电路整合到一块电路板中,硬件工程师最终的产品就是一块电路板,但是要制作这块电路板要熟悉各个模块电路的组成,组合好后还要和谐各种干扰等元器件产生的问题,如果你对电路有浓厚的学习兴趣,那么你可以往硬件工程师这个方向去学习。
希望以上的知识能够给大家提供帮助,这期我们先分享到这里,觉得有用的可以给华维点个赞关注一下!
想要一起学习单片机的朋友,评论”我要入门“,有惊喜,加入我们,就可以与导师一对一互动,快速成长
30个常见的元件符号库(下)
31、变压器二32、可调电阻33、电感34、可调电容35、微调电容36、双联可调电容37、电流表38、毫安表39、电压表40、毫伏表41、单排针-1P,42、单排针-2P,43、单排针-3P,44、单排针-4P,45、555集成定时器46、 正5V稳压芯片46、负5V稳压芯片47、双D触发器(4013)48、十进制移位计数器(4017)49、可调稳压电源芯片(LM317)50、双运算放大器(LM358),51、数码管52、排阻53、步进电机54、1602液晶显示55、12864液晶显示56、12864液晶显示字库57、DIC10P58、51单片机(AT89S51),59、1位数码管格式2,60、4位数码管
31、名称(英文名称):变压器(TRANS1)
代号:T?
封装名称:TRANS-3W或TRANS-5W或TRANS-10W
图形符号:
32、名称(英文名称):可调电阻(RES-VAR)
代号:RP?
封装名称:VR1或VR2或VR3
图形符号:
33、名称(英文名称):电感(INDUCTOR)
代号: L?
封装名称:INDUCTOR0.4
图形符号:
34、名称(英文名称):可调电容(CP1)
代号:C?
封装名称:CP-1
图形符号:
35、名称(英文名称):微调电容(CP2)
代号:C?
封装名称:CP-2
图形符号:
36、名称(英文名称):双联可调电容(CP3)
代号:C?
封装名称:CP-3
图形符号:
37、名称(英文名称):电流表(ammeter)
代号:M?
封装名称:A-1
图形符号:
38、名称(英文名称):毫安表(MA)
代号: M?
封装名称:A-2
图形符号:
39、名称(英文名称):电压表(voltmeter)
代号: M?
封装名称:V-1
图形符号:
40、名称(英文名称):毫伏表(MV)
代号: M?
封装名称:V-2
图形符号:
41、名称(英文名称): 单排针-1P(CON1)
代号:J?
封装名称:SIP1
图形符号:
42、名称(英文名称):单排针-2P(CON2)
代号:J?
封装名称:SIP2
图形符号:
43、名称(英文名称):单排针-3P(CON3)
代号:J?
封装名称: SIP4
图形符号:
44、名称(英文名称):单排针-4P(CON4)
代号:J?
封装名称:SIP4
图形符号:
45、名称(英文名称):555集成定时器(NE555-1)
代号: U?
封装名称:DIP8
图形符号:
46、名称(英文名称): 正5V稳压芯片(7805)
代号:U?
封装名称:TO-220
图形符号:
46、名称(英文名称):负5V稳压芯片(7905)
代号U?
封装名称:TO-220
图形符号:
47、名称(英文名称):双D触发器(4013)
代号:U?
封装名称:DIP14
图形符号:
48、名称(英文名称):十进制移位计数器(4017)
代号:U?
封装名称:DIP16
图形符号:
49、名称(英文名称):可调稳压电源芯片(LM317)
代号:U?
封装名称:TO-220
图形符号:
50、名称(英文名称):双运算放大器(LM358)
代号:U?
封装名称:DIP8
图形符号:
51、名称(英文名称):数码管(DPY-7-DP)
代号:D?
封装名称:DPY-7-DP
图形符号:
52、名称(英文名称):排阻(RES-PACK)
代号:R?
封装名称:SIP9
图形符号:
53、名称(英文名称):步进电机(MS)
代号: M?
封装名称:SIP5
图形符号:
54、名称(英文名称):1602液晶显示(LCD-1602)
代号:LCD?
封装名称:LCD-1602
图形符号:
55、名称(英文名称):12864液晶显示(LCD-12864)
代号:LCD?
封装名称:LCD-12864
图形符号:
56、名称(英文名称):12864液晶显示字库(LCD-12864ZK)
代号:LCD?
封装名称:LCD-12864ZK
图形符号:
57、名称(英文名称):DIC10P
代号:J?
封装名称:DIC10P
图形符号:
58、名称(英文名称):51单片机(AT89S51)
代号:U?
封装名称: DIP40或 DIP40-W
图形符号:
59、名称(英文名称):数码管(DPY_7_DP2)
代号:D?
封装名称:DPY_7_DP
图形符号:
60、名称(英文名称):DPY_7_4DP
代号:D?
封装名称:DPY_7_4DP
图形符号:
相关问答
proteus 元件库 里面,都有那些系列的 单片机 ?MCS51全系列,PIC12/16系列,AVR的ATMEGA8/16/32系列,ARM的2104、2105、2106、2114、2124;MOTO的68HC系列等。MCS51全系列,PIC12/16...
电子万年历里面都有什么电子 元件 ?应该有很多不同的方案,元件都不一样!用51单片机+DS1302时钟模块+数码管,就可以做成万年历。还有专用芯片等……应该有很多不同的方案,元件都不一样!用51...
51单片机 温度测量选哪个元器件?在51单片机温度测量中,最常用的元器件是温度传感器。其中,最经济实用的是NTC热敏电阻,它可以通过测量电阻值来反映温度变化。此外,还有PT100、热电偶等传感器...
51单片机 入门应该知道哪些知识?1.硬件2.软件一、硬件1.熟悉常用的元器件,如果你不知道哪些,找一个51开发板,把原理图上的元器件全部熟悉一遍,知道他们的工作原理和使用场景。2.熟悉欧姆...
51单片机 开关叫什么?答51单片机开关也可以叫元器件名称蜂鸣器。一般型104无极电容30p无极电容10uF有极电容1uF有极电容发光二极管USB接口串口下载公头单排针单排座...
51单片机 5v插口是什么?51单片机(也称为8051单片机)的5V插口指的是供电接口,用于提供5V电源给单片机。这个插口通常用来连接电源模块或适配器,以便为单片机提供所需的电源。在51单...
51单片机 J5是连什么的,举例说明?图中J5是连跳线帽的,用来接通或断开电路连接。例如电脑主板上的跳线帽。主板跳线是控制线路板上电流流动的小开关。主板跳线是主机板上的手动开关,通过跳线...
SW8*8是 单片机元件库 哪个?抱歉,我无法确定SW88是单片机元件库中的哪个具体元件,因为SW88是一个比较模糊的描述,无法确定其具体含义。通常单片机元件库中的元件都有具体的名称和规格,例...
单片机 密码锁需要的零件?元件清单:1、PCB板1片2、AT89C51单片机+IC座1套3、1602液晶显示屏1个4、按键17只5、12M晶振1只6、22P、104瓷片电容2只、1只7、470uF电容...
单片机 元器件名称及符号?单片机是一种集成电路,它包含了多个元器件。以下是其中一些常见的元器件及其符号:1.晶体管(晶体管):晶体管是单片机中最重要的元器件之一,它是一种三极管...
