「单片机开源」大神教你数控电源 附数控电源全部资料
有话提前说:
此套数控电源开源套件仅作为供网友自学的资料,请勿做其他商业用途,电源网及乐云老师拥有版权及最终解释权!
相关资料下载:
应大家的要求,后续的相关资料下载都会放在这个地方,方便大家下载以及阅览。
液晶屏内部的驱动芯片为 矽创公司 ST7565R,对液晶屏的使用其实很简单,不用管是哪家公司的模块,只要连线不错,知道驱动芯片的操作方式就很简单。
配套液晶PDF资料:12864G中文说明书_2.pdf
以下是驱动芯片资料:ST7565S_datasheet.pdf
数控电源整套资料:
数控电源的完整源程序链接:Digit_Power.rar 请用Keil 4打开,程序文件比较多。
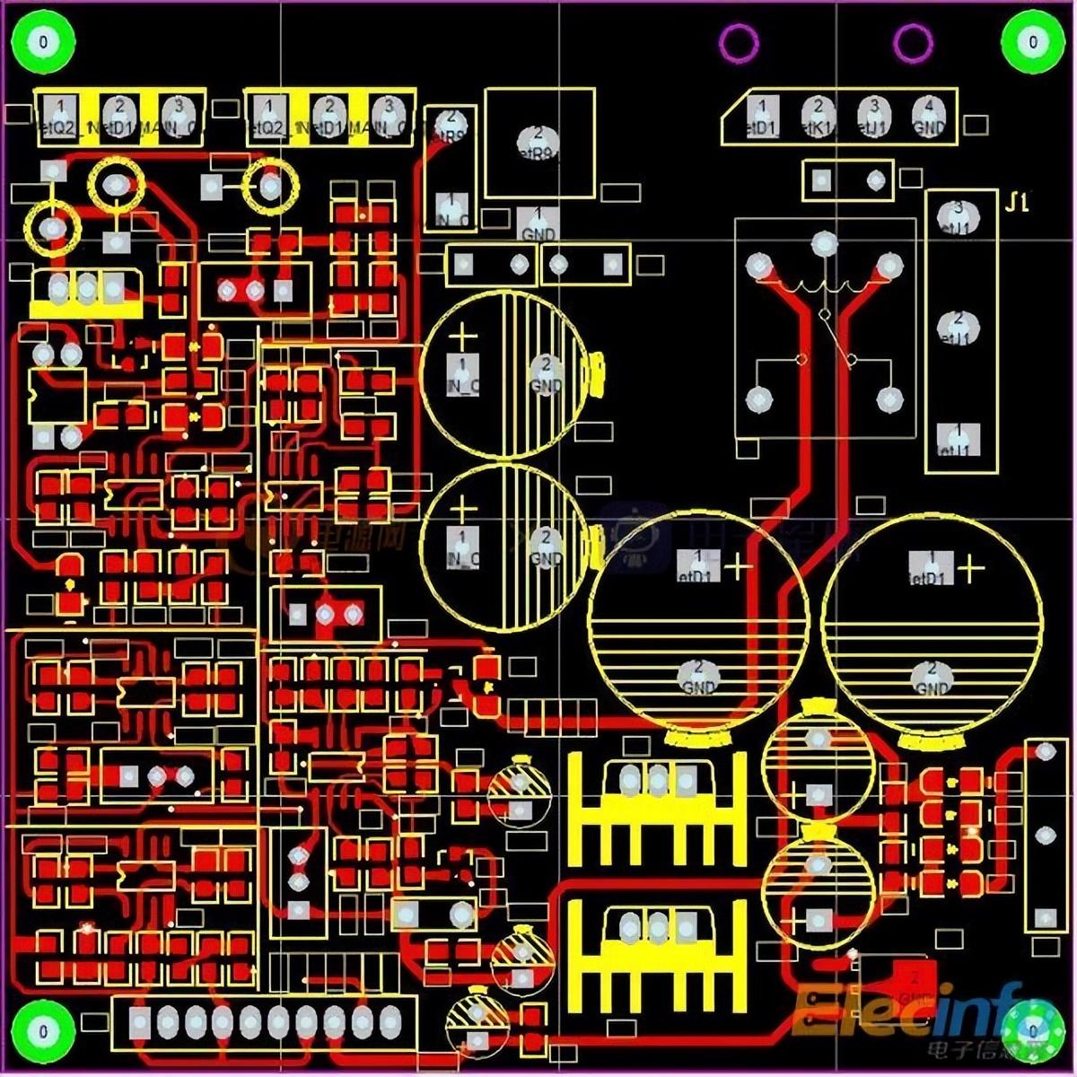
数控电源功率板:功率板.rar 包含原理图,PCB,BOM表
数控电源MCU板:MCU板.rar 包含原理图,PCB,BOM表
【单片机开源学习】高山云----数控电源
先给大家说声晚来的国庆快乐,虽然感觉有点官方,但是还是觉得应该说。国庆7天自己也出去玩了几天,回来后就在赶数控电源的PCB板,国庆节前把原理图理出来了,估计大家也或多或少的看了一下,到今天为止数控电源的功率板和微处理板的第一版都全部画完,并于今天中午已发往PCB板厂家进行打样,估计7天左右我就可以用第一版的PCB板进行调试。
今天我也去看了一下大家在那篇老帖子上的回复和评论,很多人的意见很忠恳,我都全部记录下来,如果再改版的时候我会适当的添加相应的好意见。
下面谈谈数控电源的设计思路:
原理:
数控电源其实就是将传统模拟可调恒压恒流线性电源的恒压环路和恒流环路通过单片机+运放来实现。首先电源在开机的时候是处于待机状态的,电源无输出,按一下输出
按钮,单片机会把预置好的一个值输出给运放处理后送给电源调整管让电源有输出,同时输出部分的稳压环路和恒流环路会采集数据送到单片机中进行负反馈处理,然后去控制
调整管的开关,从而达到稳压和恒流的功能。
项目前后规划:
用LM317之类的可调稳压芯片来做,但是有个难题来了,LM317 LT1085这类芯片对ADJ脚的电压会有要求,要求运放必须能输出-3V~20多伏的电压,这对于常规的运放是个难题,一般的运放供电都是正负18V左右,如果供电用成20多伏输出电压会不线性,对稳压会有影响。另外输出电流也会受到芯片内部功率管影响,特别是芯片过热的时候输出电压,电流会被内部的负反馈电路控制,不受外围MCU控制,就达不到连续使用的效果。用LM2576ADJ之类的降压型芯片来做,这类芯片也有他自身的问题,反馈FB脚的零界点是一个固定电压,比如:LM2576ADJ 内部FB电压为1.23V,外围的反馈电路和输出取样电路都必须要围绕这个1.23V去设计,也显得不是很灵活,输出电流也比较固定,另外就是纹波电流相对较大。传统线性电源的拓扑结构,相对于以上两种拓扑结构来说电路比较复杂,但是设计灵活,可以按照自己的思路进行灵活设计,缺点就是对模拟电路的基本功,要求较高,程序的算法要求较高。前级开关电源+后级数控电源调节,这样设计周期比较长,属于一个比较全面的项目了,涉及的技术范围较广,有开关电源,有单片机,有模拟电路,有数字电路等等,另外纹波控制也是一个最麻烦的问题,对于初学入门者来说基本只能停留在想的状态下。最后权衡所有因素选择第三种方式。
第一版:功率板原理图
POWER_TOP
POWER_BOTTON
第一版:微控制器板原理图
MCU_TOP
MCU_BOTTON
Protel 99SE sp6 电路图 PCB文件
原理图:原理图.rar
PCB板:PCB源文件.rar
(附件无法上传,有需要的朋友可私信我)
51单片机数控可调电源#智能控制
这是一款数码可控的电源设计,通过按键可以控制输出电压的大小。上面是输入,下面是可调的输出,所以输入也被包括在内,但输入的范围是可调的,从十几伏到几十伏都可以。
重新接上电源,就可以自己调节了。这个是设置键,按一下下面会有一个set,这是期望的电压,可以上下调节,这是减,这是加,调整到某一个电压就可以了。想要期望输出的电压是九点五伏,再按一下这个十字键就可以恢复,最终会定在大概是九点五伏的样子。
看一下它的载能力,这是一个五瓦实物的电阻,模拟负载,这是电流表,看一下电流是多少,大概是零点九安的样子,但如果是九点五伏,可能会看到阿尔特普特的电压输出。
如果是两个,两个是电流增大了,并联的这两个电阻是并联的,现在大概是一点七,但是电流电压基本上还是在九点五伏左右。另外做了一个过流保护,但如果是三个,肯定是大于两安的,现在大概做两安的样子,两安的时候会有报警,同时关断输出,输出会关断,但可以通过回报警,可以通过这个键把报警给取消。
演示一下,已经过流了,过流的时候可以看到这个地方输出的零伏已经关掉了,关这个灯关了,现在可以通过这个键取消报警,取消报警电压,慢慢这个地方就又恢复了。
这就是整个小的设计,可以通过按键单面机来实现可调电源,这个小的设计就到这,谢谢大家。
相关问答
单片机 小车最好用什么 电源 ?数字电源应该叫数控电源,普通电源一般用电位器调节输出电压,而数字电源用数字信号来调节输出电压,如用4个输入端子控制,可能的状态有000000010010等16种...
单片机 跟 数控 机床有什么联系?单片机和数控机床是密切相关的。数控机床是使用计算机控制的机床,通过程序控制工作台的运动,实现精确的加工。而单片机则是一种小型的计算机芯片,能够控制各种...
PLC, 单片机 , 数控 系统,三者有何区别?他们同属与嵌入式系统。其中PLC,数控系统都是嵌入式的两种应用系统。而单片机则是嵌入式系统中的一种应用电子元件。只是PLC功能稍微简单些。如果说不同点,他...
单片机 开发系统的构成及各部分的作用-ZOL问答也就是说将计算机的所有功能都集成在一块芯片内的芯片都可以称之为单片机说白了就是一块集成IC内部包含中央处理器CPU、程序存储器ROM、数据存储器RAM、I/O口...
单片机 主要应用于哪些领域? - 181****4835 的回答 - 懂得1.单片在一个系统中只使用一片机,这是目前应用最多的一种方式。主品单片机与传统的机械产品相结合,使传统的机械产品结构简单化、控制智能化,构成了...
学校的机电一体化偏向 数控 ,没有 单片机 这门课,怎么办?要学吗?如果学的是机电一体化,建议还是要学习单片机,因为无论是在报警控制,还是智能语音设备及医疗设备、节能控制、机械设备控制等,单片机都在发挥着巨大的作用,拿...
数控 是什么专业 - 两小儿诏日 的回答 - 懂得数控专业是培养掌握数控技术及应用专业的基本理论、基础知识,能在生产第一线从事生产、管理、产品营销、设备维护等工作需要的应用型高级技术人才。...
初学 数控 机床应该怎么学,看什么书?机械制图,工程材料,数控原理与编程,数控加工工艺,机械制造,液压与电气控制,CAD。UG等都要看。金工实习:第一次亲密接触:车、铣、刨、磨、铸、钳、焊...机械...
数控 证书有那些?数控专业资格证书:机械工程师资格证书、职业资格证书,电工证,CAD的证,UG的都可以考的。数控专业以后的就业方向是从事生产管理、机械产品设计,数控编程与加...
数控 编程的原理是什么?数控系统是数字控制系统的简称,根据计算机存储器中存储的控制程序,执行部分或全部数值控制功能,并配有接口电路和伺服驱动装置的专用计算机系统。计算机数控(C...
